拉卡拉支付股份有限公司因3项违规被罚138058.99元
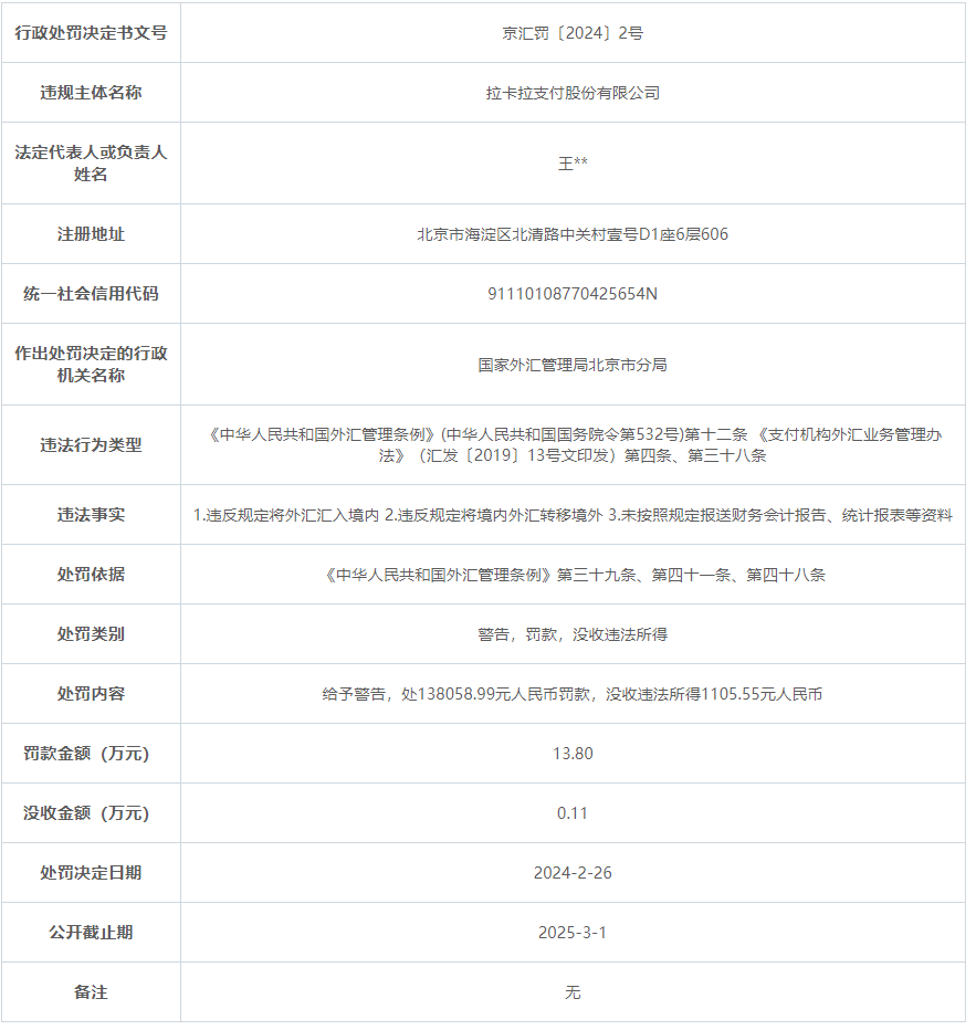
外汇管理局北京市分局公布的行政处罚信息显示,拉卡拉支付股份有限公司因3项违规被罚,作出处罚决定的日期为2024年2月26日。
行政处罚决定书文“京汇罚〔2024〕2号”显示,拉卡拉被处罚原因为:
1.违反规定将外汇汇入境内
2.违反规定将境内外汇转移境外
3.未按照规定报送财务会计报告、统计报表等资料
行政处罚决定:给予警告,处138058.99元人民币罚款,没收违法所得1105.55元人民币。
The End
外汇管理局北京市分局公布的行政处罚信息显示,拉卡拉支付股份有限公司因3项违规被罚,作出处罚决定的日期为2024年2月26日。
行政处罚决定书文“京汇罚〔2024〕2号”显示,拉卡拉被处罚原因为:
1.违反规定将外汇汇入境内
2.违反规定将境内外汇转移境外
3.未按照规定报送财务会计报告、统计报表等资料
行政处罚决定:给予警告,处138058.99元人民币罚款,没收违法所得1105.55元人民币。
标签:博主很懒,并没有设置标签
